목적
객체간 1:N 의존 관계를 정의함
한 개 객체 상태가 변경될 때, 그 객체와 의존 관계에 있는 모든 객체들이 자동으로 알림을 받고 상태를 갱신
대표적으로 채팅방, 구독 서비스가 옵저버 패턴을 이용함

방주인, 발행자는 Subject (또는 Observerable, Publisher) - subject에게 정보를 push함
참여자, 구독자는 Observer (또는 Subscriber)
패턴 요소
문제: 1:N 관계에서 정보 갱신 - 구독자가 계속 loop를 돌며 업데이트가 있는지 확인할 수 없음
해결: 사용자를 등록하고, 정보가 변동하는 경우 알려주고 값을 자동으로 갱신
결과: loose coupling (구독자가 모든 정보를 아는게 아님), 확장성 (observer를 쉽게 추가/제거 가능)
구성

- subject(observerable)에서 배열로 obeserver들을 저장
- observer에서 subject를 추가할 때, subject의 addObserver 함수를 호출하여 자기 자신을 전달함
- 정보가 변경되어 이를 제공할 때는 notifyObservers() 메소드를 사용 (update)
- for 문을 돌며 모든 observer들에게 정보 제공
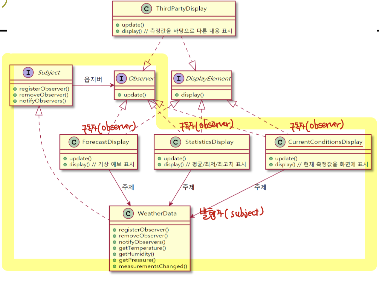
옵저버 패턴을 이용한 날씨 정보 전달

// Subject 구현 코드
public class WeatherData implements Subject {
private ArrayList observers;
...
@Override
public void registerObserver(Observer o) {
observers.add(o);
}
@Override
public void removeObserver(Observer o) {
int i = observers.indexOf(o);
if (i >= 0) {
observers.remove(i);
}
}
@Override
public void notifyObservers() {
for (int i = 0; i < observers.size(); i++) {
Observer observer = (Observer) observers.get(i);
observer.update(temperature, humidity, pressure);
}
}
...
}
// Observer 구현 코드
public class CurrentConditionsDisplay implements Observer, DisplayElement {
...
public CurrentConditionsDisplay(Subject weatherData) {
this.weatherData = weatherData;
weatherData.registerObserver(this);
}
@Override
public void update(float temperature, float humidity, float pressure) {
this.temperature = temperature;
this.humidity = humidity;
display();
}
...
}
// Main 함수
public static void main(String[] args) {
WeatherData weatherData = new WeatherData();
CurrentConditionsDisplay currentDisplay
= new CurrentConditionsDisplay(weatherData);
weatherData.setMeasurements(82, 70, 29.2f);
}'컴퓨터과학 > 디자인패턴' 카테고리의 다른 글
| [디자인패턴] 반복자 패턴 (Iterator Pattern) (0) | 2021.10.18 |
|---|---|
| [디자인패턴] 싱글턴 패턴 (Singleton Pattern) (0) | 2021.10.18 |
| [디자인패턴] 팩토리 패턴 (Factory Pattern) (0) | 2021.10.18 |
| [디자인패턴] 데코레이터 패턴 (Decorator Pattern) (0) | 2021.10.14 |
| [디자인패턴] 스트래티지 패턴 (Strategy Pattern) (0) | 2021.10.13 |
댓글